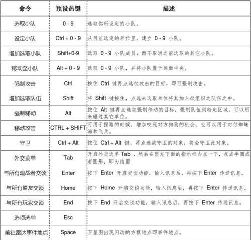
红警常用快捷键大全?提高游戏效率
- 1、红警老玩家必备
在玩红警这款游戏时,熟练掌握常用快捷键是非常重要的。本文将为大家介绍红警常用快捷键的大全,帮助大家提高游戏效率,轻松打败敌人。
一、Ctrl+左键单击选中多个单位
这个快捷键可以帮助玩家一次性选择多个单位,以便进行统一指挥。比如说,在作战时,可以一次性选择所有的坦克,然后下达攻击指令,以获得更高的胜利几率。
二、Ctrl+Shift+左键单击添加或删除单位
这个快捷键可以帮助玩家在选中多个单位的情况下,添加或删除某个单位。比如说,你已经选中了所有坦克,但是你想把其中的一个坦克从攻击任务中撤回,那么你就可以使用这个快捷键。
三、Ctrl+Alt+左键单击选择所有相同类型的单位
这个快捷键可以帮助玩家一次性选择所有相同类型的单位。比如说,你想要一次性选择所有的工程师,那么你就可以使用这个快捷键。
四、Ctrl+数字键存储并调用快速组队
这个快捷键可以帮助玩家在游戏中存储并调用快速组队,以便更加方便地进行游戏。比如说,你可以将几辆坦克存储在数字键1中,然后通过按下数字键1来一次性选择这几辆坦克。
五、空格键选择最近的战斗单位
这个快捷键可以帮助玩家快速选择最近的战斗单位,以便进行指挥。比如说,在作战时,你可以快速选择最近的坦克,然后下达攻击指令。
六、Tab键切换单位
这个快捷键可以帮助玩家在多个单位之间进行切换,以便更加方便地进行指挥。比如说,在作战时,你可以快速切换坦克和步兵之间,以便更好地掌握局势。
七、Ctrl+C复制单位
这个快捷键可以帮助玩家复制一个已有的单位,以便更加方便地进行游戏。比如说,在游戏中,你可以复制一个坦克,然后让这个坦克去攻击另一个目标,从而更加有效地利用资源。
八、Ctrl+V粘贴单位
这个快捷键可以帮助玩家粘贴一个已复制的单位,以便更加方便地进行游戏。比如说,在游戏中,你可以粘贴一个复制的坦克,然后让这个坦克去支援其他的部队,从而更加有效地利用资源。
九、Ctrl+X剪切单位
这个快捷键可以帮助玩家剪切一个已有的单位,以便更加方便地进行游戏。比如说,在游戏中,你可以剪切一个坦克,然后让这个坦克去支援其他的部队,从而更加有效地利用资源。
十、Ctrl+Z撤销上一步操作
这个快捷键可以帮助玩家撤销上一步操作,以便更加方便地进行游戏。比如说,在游戏中,如果你误操作了某个单位,那么你可以使用这个快捷键来撤销这个操作。
十一、Ctrl+Y重做上一步操作
这个快捷键可以帮助玩家重做上一步操作,以便更加方便地进行游戏。比如说,在游戏中,如果你误操作了某个单位,那么你可以使用这个快捷键来重做这个操作。
十二、Ctrl+A选择所有单位
这个快捷键可以帮助玩家一次性选择所有的单位,以便进行统一指挥。比如说,在作战时,可以一次性选择所有的部队,然后下达攻击指令,以获得更高的胜利几率。
十三、Ctrl+S保存游戏
这个快捷键可以帮助玩家保存游戏进度,以便在下次进行游戏时继续进行。比如说,如果你已经打了很长时间的红警,但是突然断电了,那么你就可以使用这个快捷键来保存游戏进度。
十四、Ctrl+O打开已保存的游戏
这个快捷键可以帮助玩家打开已保存的游戏,以便在继续游戏时选择已经保存的进度。比如说,如果你已经保存了游戏进度,但是下次进行游戏时忘记了存储位置,那么你就可以使用这个快捷键来打开已保存的游戏。
十五、Ctrl+F12快速退出游戏
这个快捷键可以帮助玩家在不保存游戏进度的情况下快速退出游戏。比如说,如果你已经打了很长时间的红警,但是突然有事情要处理,那么你就可以使用这个快捷键来快速退出游戏。
以上就是红警常用快捷键的大全,希望这些内容能够帮助大家提高游戏效率,轻松打败敌人。当然,熟练掌握这些快捷键需要一定的时间和经验,希望大家可以多加练习,熟练运用这些快捷键。
红警老玩家必备
红警常用快捷键大全分享
《红色警戒》是一款经典的即时战略游戏,虽然已经过去了二十多年,但这款游戏依然有着广泛的影响力,甚至还有着一批忠实的玩家。在游戏中,熟练使用快捷键是提升游戏效率、打败敌人的重要手段。本文为大家分享红警常用快捷键大全,希望能给各位玩家带来帮助。
一核心快捷键WASD,移动视角
在《红色警戒》中,WASD是核心快捷键之一。通过按下WASD键,可以移动视角,俯瞰地图。同时,通过WASD配合鼠标的使用,可以精准选中建筑和单位。
二Tab键,切换视角
在游戏中,经常需要切换不同区域的视角。这时,可以使用Tab键快速进行切换。按下Tab键,可以在不同的区域切换视角,从而更好地掌握全局。
三Ctrl键,选中相同类型的单位
在游戏中,有时需要同时选中多个相同类型的单位。这时,可以使用Ctrl键进行选择。按下Ctrl键,可以快速选中同类型的单位,提高效率。
四Shift键,多选
在游戏中,同时选中多个单位或建筑是一个常见的需求。这时,可以使用Shift键进行多选。按下Shift键,可以连续选中多个单位或建筑。
五Q和E键,旋转建筑
在游戏中,建筑的朝向对于游戏胜负至关重要。这时,可以使用Q和E键进行建筑旋转。按下Q键,可以逆时针旋转建筑;按下E键,可以顺时针旋转建筑。
六B键,显示建筑菜单
在游戏中,需要频繁建造建筑。这时,可以使用B键打开建筑菜单。通过B键可以快速找到需要建造的建筑,并进行放置。
七H键,回到基地
在游戏中,经常需要回到基地进行补给或者充电。这时,可以使用H键快速回到基地。按下H键,可以快速回到基地,并进行相应操作。
八R键,修理建筑
在游戏中,建筑会受到敌人的攻击,需要进行修理。这时,可以使用R键进行修理。按下R键,可以快速对损坏的建筑进行修理。
九A键,攻击指定目标
在游戏中,攻击敌人是必不可少的。这时,可以使用A键进行攻击。按下A键后,鼠标会变成十字架,点击敌人即可进行攻击。
十D键,升级建筑
在游戏中,建筑的等级对于游戏胜负也有着重要作用。这时,可以使用D键进行升级。按下D键,可以快速升级建筑,并提高其战斗能力。
十一Z和X键,选择相同类型的建筑
在游戏中,有时需要选择多个相同类型的建筑。这时,可以使用Z和X键进行选择。按下Z键,可以选择所有同类型的建筑;按下X键,可以取消选择同类型的建筑。
十二F1-F9键,快速切换队伍
在游戏中,有时需要快速切换队伍。这时,可以使用F1-F9键进行快速切换。按下对应的F键,即可快速切换到相应的队伍。
十三Space键,停止当前指令
在游戏中,有时需要停止当前的指令。这时,可以使用Space键进行停止。按下Space键后,当前指令会被取消,单位会停止行动。
十四Enter键,发送消息
在游戏中,有时需要向队友发送消息。这时,可以使用Enter键进行发送。按下Enter键后,可以输入文字,并发送给队友。
十五Esc键,取消选择
在游戏中,有时需要取消选择某个单位或建筑。这时,可以使用Esc键进行取消选择。按下Esc键后,当前选择的单位或建筑会被取消选择。
通过本文的介绍,相信各位玩家对于红警的常用快捷键已经有了更深入的了解。在游戏中熟练使用快捷键,不仅可以提升游戏效率,更能够轻松打败敌人。希望各位玩家能够将这些快捷键熟练掌握,并在游戏中取得更好的成绩。



